Skip to main content
MVP development
Create a top-notch MVP for your startup with us
> $1
billion the capitalization of our portfolio
120+
MVP for startups around the world

As a full-cycle software development company, we build the best minimum viable products ensuring your idea becomes a reality.

Learn more

ElizaOS v2: from a meme AI fund to a full-fledged agent system

ElizaOS is an open-source framework written entirely in TypeScript for creating autonomous AI agents that can interact with:

  • Social networks: Discord, Telegram, X — creating personalized bots to communicate with users
  • Web3 infrastructure: DeFi protocols, NFT platforms — for executing transactions and managing assets
  • External services: GitHub, APIs of various platforms

    Each agent is a kind of "living" runtime companion, equipped with memory, a brain (LLM), and expandable capabilities through a plugin system.

    Most on-chain automations are stateless bots and scripts that simply react to events. They have no memory, no access to external data, and no ability to plan — just rigid logic and direct calls.

    ElizaOS turns simple bots into fully autonomous agents with the ability to learn and make decisions.

    The result — fully-fledged digital entities that can, for example, automatically:

    • analyze blockchain data,
    • vote on DAO proposals,
    • manage an asset portfolio,
    • communicate on X/Telegram on behalf of a project,
    • generate audio/video content

    History and Evolution

    ElizaOS began as AI16z — the world’s first hedge fund managed by artificial intelligence. The project launched in October 2024 as a nod to a16z, a major American venture capital firm that invests in tech startups. The project quickly gained momentum and moved beyond a joke: AI agents weren’t just managing tokens and accounts — they started demonstrating real coordination and decision-making mechanisms.

    By early 2025, it became clear that the project was reaching a new level — both technically and reputationally. To avoid legal and branding conflicts with the real a16z, the team decided to rebrand as ElizaOS. The new name marked the shift from an experimental MVP to a focused effort on building infrastructure for autonomous AI agents.

    Since then, ElizaOS has gone through a rapid evolution cycle. The architecture became more modular, agent interaction with Web3 environments improved, resource management was unified, and the project started attracting an active developer community. The transition to the second version of the system was accompanied by ecosystem growth, the launch of a grant fund, and the emergence of dozens of new AI integrations.

    Today, ElizaOS is not just a framework for building agents — it’s an evolving operating system for decentralized, autonomous, and coordinated AI entities in the Web3 space.

    Architecture and Components

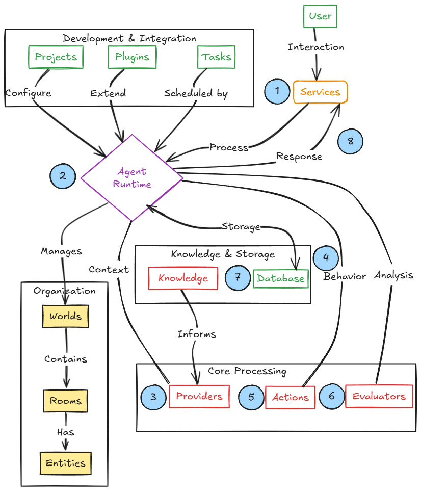
    Let’s take a look at the architecture and workflow of the protocol.

    Based on the diagram, we can identify the following:

    Core Components:

    • Agent Runtime — The main component of the agent. It handles the database and coordinates other components.
    • Services — This component connects agents to external services. Essentially, it’s the entry point for communication with agents. For example: Discord, X, Telegram.
    • Database — The place where the agent stores everything it needs to remember. For example, who it talked to, what happened, what commands were executed, how different participants are connected, and its configuration settings.

    Intelligence & Behavior:

    • Actions — These are the things the agent can do: send transactions, answer questions, generate content, etc.
    • Providers — Components that build the context for the agent’s LLM model. They collect and structure relevant information (e.g., user data, previous messages, system state) so the agent can make informed decisions.
    • Evaluators — Cognitive components that analyze the agent's dialogues after they end, extract important facts and patterns, and update the agent’s knowledge base. They help the agent learn and improve from past experiences.
    • Knowledge — A structured system for storing information and the agent’s long-term memory. It preserves facts, conclusions, and personalized data so the agent can use them in future interactions.

    Structure & Organization:

    • Worlds — Like "separate worlds" or projects where the agent operates. Similar to servers in Discord or workspaces.
    • Rooms — Channels within a world where specific discussions happen — like chats, channels, or individual tasks.
    • Entities — All participants within the rooms: users, agents, bots, and any other entities that can be interacted with.

    Development & Integration:

    • Plugins — Plugins that allow the agent to perform specific actions. For example, there are plugins for interacting with the blockchain or sending messages to Telegram.
    • Projects — Prebuilt agent setups that are ready to use. They come configured with plugins, memory, roles, and logic.
    • Tasks — The scheduler. It lets the agent run actions on a schedule or postpone tasks for later. (For example, tell the agent to check the ETH price daily and send a signal or even buy when a target price is reached.)

    Workflow according to the diagram:

    1. Service Reception: The user sends a message via a platform (e.g., writes in a Discord chat or sends a message in Telegram), and the agent receives it
    2. Runtime Processing: The main component coordinates the response generation process
    3. Context Building: Providers deliver the necessary context
    4. Action Selection: The agent evaluates and selects appropriate actions
    5. Response Generation: The selected actions generate the response
    6. Learning & Reflection: Evaluators analyze the dialogue to understand what can be improved and use it to further train the model
    7. Memory Storage: New information is saved to the database (interaction history, analysis results, etc.)
    8. Response Delivery: The response is sent back to the user through the service

    What does this provide? This creates a continuous operational loop: interaction → analysis → improvement. This mechanism enables agents to constantly learn and evolve through ongoing interaction.

    It's starting to make sense, but there are still questions. So let’s take a closer look at the most important components in action.

    Service

    The service acts as a layer between Eliza agents and platforms like Discord and Telegram.

    Services handle integration with specific platforms (for example, processing messages in Discord or posts on X).

    A single agent can manage multiple services at once and maintains separate context for each platform.

    You can view the full list of active services and their capabilities here.

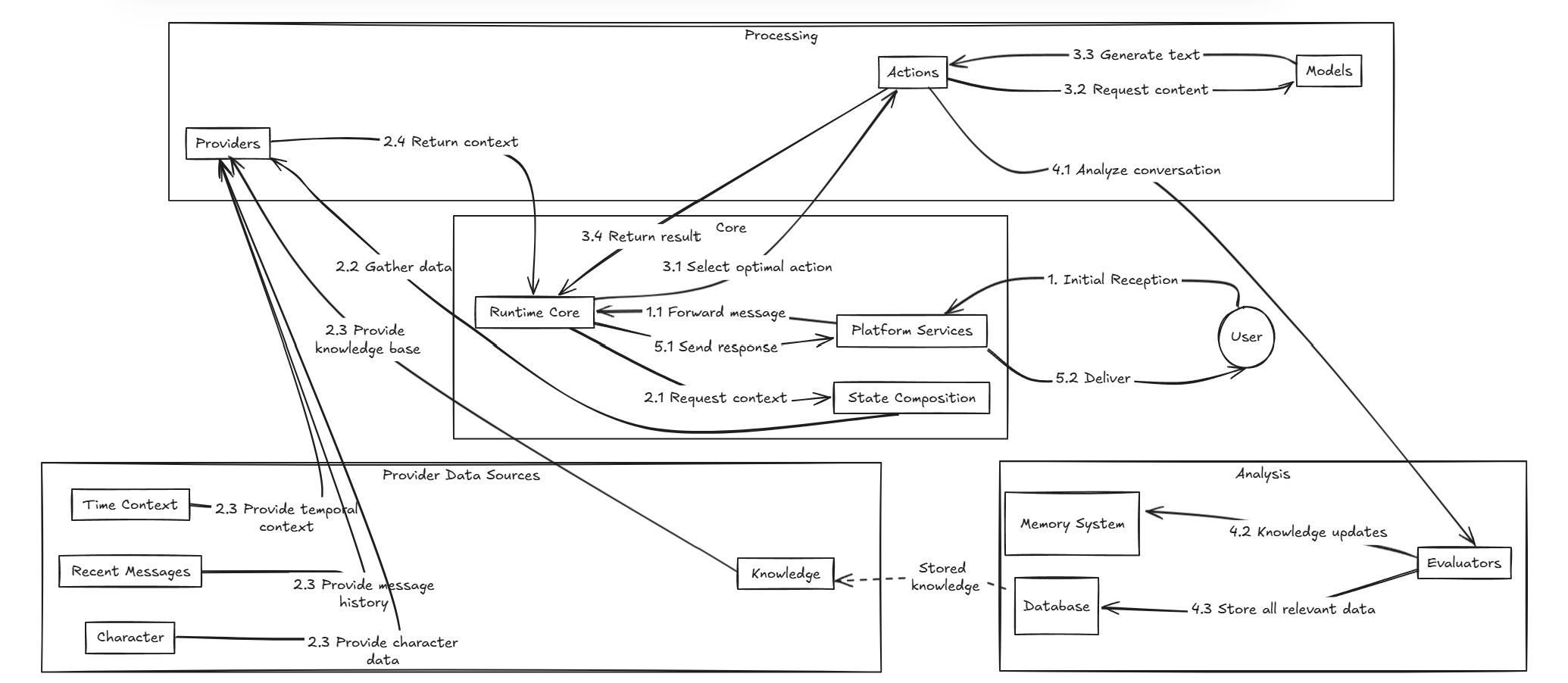
    Agent Runtime

    As mentioned earlier, this is the main component that receives messages from the service and manages the processing cycle — handling and responding to user messages or commands.

    Let’s look at a detailed workflow diagram:

    1. Initial Reception: The user sends a message, which is received by the Platform services

    2. Context Building:

      2.1. The Runtime Core requests context from the State Composition system

      2.2. State Composition gathers data from various providers

      2.3. Providers fetch the necessary data from sources (User, Knowledge Base, Recent Messages, etc.)

      2.4. The complete context is returned to the Runtime Core

    3. Action Processing:

      3.1. The Runtime Core identifies applicable Actions and selects the optimal one

      3.2. The selected action may request content generation from Models (such as GPT)

      3.3. Models generate the response

      3.4. The result of the action is returned to the Runtime Core

    4. Learning and Storage:

      4.1. The conversation is analyzed by Evaluators to extract meaningful insights and facts

      4.2. Knowledge updates are sent to the Memory System

      4.3. All relevant data is saved in the Database

    5. Response Delivery:

      5.1. The final response is sent back to the Platform services

      5.2. The Platform services deliver the response to the user

    A question comes up — how does the agent know which Action is appropriate to use for a request?

    Actions

    This is one of the key components that determines how agents respond to messages and perform tasks. It could be a simple pre-written text reply, a response from an LLM (like GPT), or execution of a command (for example, sending a transaction to the blockchain). Each Action performs a single operation — but it’s also possible to use a chain of actions.

    Action structure:

    name: Unique identifier
    similes: Alternative names/triggers
    description: Explanation of purpose and usage
    validate: Function that checks whether the action is suitable
    handler: Core implementation logic that will be executed when this action is selected
    examples: Usage examples
    suppressInitialMessage: A flag that indicates whether the agent should immediately give a response before executing the action, or just start preparing a reply. Useful when the agent will perform multiple actions together and intermediate responses aren't needed.
    

    A basic template that can be used:

    const customAction: Action = {
      name: 'CUSTOM_ACTION',
      similes: ['ALTERNATE_NAME', 'OTHER_TRIGGER'],
      description: 'Detailed description of when and how to use this action',
    
      validate: async (runtime: IAgentRuntime, message: Memory, state?: State) => {
        // Check to determine if this action can be selected.
        return true;
      },
    
      handler: async (
        runtime: IAgentRuntime,
        message: Memory,
        state?: State,
        options?: any,
        callback?: HandlerCallback
      ) => {
        // Action handling logic
        const responseContent = {
          thought: 'Internal reasoning about what to do (not shown to users)',
          text: 'The actual message to send to the conversation',
          actions: ['CUSTOM_ACTION'],
        };
    
        if (callback) {
          await callback(responseContent);
        }
    
        return true;
      },
    
      examples: [
        [
          {
            name: '{{name1}}',
            content: { text: 'Trigger message' },
          },
          {
            name: '{{name2}}',
            content: {
              text: 'Response',
              thought: 'Internal reasoning',
              actions: ['CUSTOM_ACTION'],
            },
          },
        ],
      ],
    
      suppressInitialMessage: true,
    };

    Thus, the workflow for executing actions is as follows:

    1. All available Actions are checked for applicability to the current message using the validate function
    2. Valid actions are formatted and included in the agent’s context, which was previously retrieved from the providers
    3. The LLM decides which actions to perform based on the user's message and the context
    4. Then, the sequence of Actions is executed using the handler function

    And once the response processing is complete, Evaluators extract new facts from the interaction with the user and write them to the Memory System and Database.

    This creates an effective learning and improvement loop for the agent.

    To avoid writing your own actions from scratch, you can use prebuilt ones — these are called plugins. You can either create a plugin or connect an existing one.

    Plugins

    Initially, there is a core plugin called Bootstrap.

    It comes as the base in ElizaOS and includes components we already know — such as Actions, Providers, Service, and Evaluators. It's not recommended to modify its code.

    export const bootstrapPlugin: Plugin = {
      name: 'bootstrap',
      description: 'Agent bootstrap with basic actions and evaluators',
      actions: [...],
      events: {...},
      evaluators: [...],
      providers: [...],
      services: [TaskService, ScenarioService],
    };

    This plugin essentially initializes the minimal functionality required for agents to operate.

    All other plugins simply add extra actions, events, evaluators, and so on.

    ElizaOS supports a plugin registry that you can easily add to your project.

    If you want to create your own and share it with the community, you can submit a pull request.

    You can check out the available plugins here.

    At this point, we've figured out the full path from receiving a message to generating a response.

    Now let's take a look at how the next component analyzes and records data for future requests.

    Evaluators

    Evaluators are cognitive components in ElizaOS responsible for analyzing dialogues, extracting knowledge, and building understanding after the agent has generated its main response. Unlike Actions, which produce visible replies for the user, Evaluators perform background cognitive tasks and form the agent’s Knowledge and Memory System.

    Interface structure:

    interface Evaluator {
      name: string;        // Unique identifier
      similes?: string[];  // Alternative names
      description: string; // Description of purpose
      examples: EvaluationExample[]; // Usage examples
      handler: Handler;    // Implementation logic
      validate: Validator; // Validation criteria check
      alwaysRun?: boolean; // Run regardless of validation
    }

    Key types of Evaluators:

    1. Fact Evaluator:
      • Responsible for forming the agent's "episodic memory" by extracting from conversations:
      • Facts: Immutable truths ("The user lives in Moscow")
      • Status: Temporary states ("The user is working on a project")
      • Opinions: Subjective views ("The user prefers TypeScript")
    2. Reflection Evaluator:
      • Generates self-reflective thoughts about the quality of the conversation
      • Extracts facts
      • Identifies and tracks relationships between entities (e.g., one user interacting with another)

    So this component updates the Knowledge base, saves analysis results for future use in the Memory System, and in turn, this allows agents to continuously learn from interactions — accumulating knowledge and adjusting behavior. This creates a long-term effect of personalization and adaptation to users.

    Potential Use Cases

    Based on the existing ecosystem of ElizaOS plugins and integrations, a wide range of practical scenarios can be implemented:

    DeFi Portfolio Manager

    An agent powered by plugins for working with blockchains (EVM, Solana, Avalanche) and crypto exchanges that:

    • Monitors portfolio status across different networks
    • Tracks arbitrage opportunities between DEXs
    • Executes transactions via 1inch
    • Protects against MEV attacks using private mempools
    • Sends market update notifications via Telegram
    • Analyzes the safety of new tokens using GoPlus and Quick Intel plugins

    DAO Coordinator

    An agent that helps manage decentralized organizations:

    • Monitors proposals on Snapshot and provides analysis
    • Creates summaries of discussions from Discord and Telegram groups
    • Interacts with multisigs via wallet plugins
    • Publishes voting reports on social media using the Twitter plugin
    • Checks smart contract security via audit integrations
    • Generates community content through media plugins (images, video)

    AI Marketer for Web3 Projects

    An agent for promoting projects in the Web3 space:

    • Creates and publishes content on social platforms (Twitter, Lens, Farcaster)
    • Analyzes trends via news and Web Search plugins
    • Generates visual content using image and 3D Generation plugins
    • Engages with the community on Discord and Telegram
    • Tracks project activity and metrics across various networks
    • Provides analytics and strategic adjustment recommendations

    NFT Community Manager

    An agent for managing NFT communities:

    • Answers questions in Discord via relevant integrations
    • Generates personalized content for NFT holders
    • Tracks collection activity on marketplaces
    • Organizes automated rewards and airdrops
    • Creates streaming content using music (Suno) and image generation plugins
    • Stores collection data through decentralized storage (IPFS)

    Research Assistant

    An agent that supports research on crypto projects:

    • Gathers data from multiple sources via Web Search and News plugins
    • Analyzes blockchain transactions through EVM and other plugins
    • Prepares reports and exports them in various formats (PDF)
    • Performs comparative analysis of different projects' tokenomics
    • Converts YouTube videos into text summaries

    There are countless use cases thanks to the modular architecture and the vast plugin ecosystem, which continues to grow and evolve.

    Conclusion

    After reviewing the architecture of ElizaOS, it becomes clear why this technology is gaining attention. What stands out most is the structure with a clear separation of components — this provides flexibility for customization and scaling. Thanks to plugins, there’s no need to rewrite core code — functionality can simply be extended as needed.

    Integration with various LLMs (GPT-4, Claude, and others) is another big advantage of the system. Agents get powerful tools for analysis and decision-making. And when you add memory and context to the mix, you get truly adaptive assistants — not just a set of instructions.

    The learning mechanisms also deserve attention. The system with Evaluators and the Memory System allows agents to learn from every interaction — remembering useful information and improving response quality over time. This approach sets ElizaOS apart from typical bots — the more you work with an agent, the better it becomes.

    There are countless use cases. From creating a helper agent that generates social media posts, to one that handles arbitrage or interacts with communities on Discord.

    article-logo
    Get a free consultation
    Fill out the form to contact our manager.
    By submitting the form, you agree to the Privacy Policy
    Or you can book a call in Calendly calendly
    New
    New
    uniswap
    pendle
    Featured story
    NFT_wallet

    ERC721C: A New Approach to Royalty Payments

    Alexei Kutsenko

    Solidity developer

    Articles

    web3
    NFT
    ai_agent
    Featured story
    ai_blockchain
    ton_predictions
    ton_results
    Featured story
    eigenlayer
    ton_doc
    Featured story
    bridges
    Polygon_zkEVM
    scroll

    How Scroll Blockchain Works: A Technical Overview

    Alexei Kutsenko

    Solidity developer

    Articles

    ethereum
    web3
    zkp
    bridges_overview
    5_rules
    Solana
    Featured story
    TON_jettons
    blocks
    Featured story
    package_solution
    Uma_protocol
    Featured story
    adsgram

    How to Monetize Games on Telegram

    Alexey Fedin

    CEO at magnetto.pro

    Articles

    business
    startup
    TON
    hamster_tap
    Featured story
    ggem
    wine_vinesia
    Featured story

    Why Use Blockchain for Tokenizing Premium Alcohol

    Elizaveta Chernaya

    Brand Media Editor

    Articles

    ethereum
    web3
    business
    dao

    What Is DAO and How Does It Function?

    Pavel Naydanov

    Solidity developer

    Articles

    education
    web3
    l2
    stacking_nft
    Featured story
    legendary_play
    Featured story
    payments
    TON
    sharding
    Featured story
    blockchain_top_companies
    mvp_2024
    launchpad

    How to Successfully Create a Launchpad

    Nico Bordunenko

    Business Analyst at MetaLamp

    Articles

    web3
    dApps
    launchpad
    aa zkp
    Featured story
    zksync
    Featured story
    rwa
    Featured story
    anonymus
    Featured story

    Zero-knowledge proof explained and 2024 Trends

    Yevgeniy Biktimirov

    Venture Analyst

    Articles

    ethereum
    web3
    dApps
    cpay
    Featured story
    stock market chart
    Featured story
    planets
    fundraising
    Featured story
    cto
    wallet

    How Account Abstraction Lowers Gas Fees in DApps

    Nico Bordunenko

    Business Analyst at MetaLamp

    Articles

    ethereum
    web3
    tokens
    Featured story
    rocketcomputer
    Featured story

    How to Create a Startup MVP Design in 7 Days

    Julia Cherepanova

    Head of Design Office

    Articles

    startup
    MVP
    design
    crypto wallets
    Featured story
    speed up development
    myths
    Featured story

    Myths About Blockchain Product Development Explained

    Nico Bordunenko

    Business Analyst at MetaLamp

    Articles

    web3
    dApps
    startup
    mvp launching rocket
    Featured story

    Who Should Be on Your Team to Launch an MVP

    Alexey Sukharev

    Head of Sales Department

    Articles

    business
    startup
    MVP
    galaxy
    Featured story
    magazine
    Top_trends
    cryptocoffee
    investments
    investors
    squares

    The First NFT Marketplace on Cardano: Our Story

    Stanislav Zhdanovich

    Haskell developer

    Articles

    cardano
    web3
    NFT
    stair
    bridge
    abstraction

    How We Use Our Training Program to Recruit Plutus Engineers

    Svetlana Dulceva

    The Education Program Supervisor

    Articles

    education
    cardano
    web3
    mountains
    computer in space

    Discover Why IT Companies Appreciate Our Junior Developers

    Svetlana Dulceva

    The Education Program Supervisor

    Articles

    education
    web2
    business
    salary
    IT developer
    cardano
    chains
    abstraction
    salary

    How to Effectively Motivate Developers

    Roman Shtih

    CEO Metalamp

    Articles

    business
    purewhite
    Featured story
    rocket
    a man with books
    Featured story
    Telegram Twitter LinkedIn Medium Facebook Instagram